国务院关于印发“十四五”现代综合交通运输体系发展规划的通知
国发〔2021〕27号
各省、自治区、直辖市人民政府,国务院各部委、各直属机构:
现将《“十四五”现代综合交通运输体系发展规划》印发给你们,请认真贯彻执行。
国务院
2021年12月9日
(本文有删减)
“十四五”现代综合交通运输体系发展规划
交通运输是国民经济中具有基础性、先导性、战略性的产业,是重要的服务性行业和现代化经济体系的重要组成部分,是构建新发展格局的重要支撑和服务人民美好生活、促进共同富裕的坚实保障。为加快建设交通强国,构建现代综合交通运输体系,根据《中华人民共和国国民经济和社会发展第十四个五年规划和2035年远景目标纲要》、《交通强国建设纲要》、《国家综合立体交通网规划纲要》,制定本规划。
第一章 发展环境
“十三五”时期,我国综合交通运输体系建设取得了历史性成就,基本能够适应经济社会发展要求,人民获得感和满意度明显提升,为取得脱贫攻坚全面胜利、实现第一个百年奋斗目标提供了基础保障,在应对新冠肺炎疫情、加强交通运输保障、促进复工复产等方面发挥了重要作用。五年里,我国交通运输基础设施网络日趋完善,综合交通网络总里程突破600万公里,“十纵十横”综合运输大通道基本贯通,高速铁路运营里程翻一番、对百万人口以上城市覆盖率超过95%,高速公路对20万人口以上城市覆盖率超过98%,民用运输机场覆盖92%左右的地级市,超大特大城市轨道交通加快成网,港珠澳大桥、北京大兴国际机场、上海洋山港自动化码头、京张高速铁路等超大型交通工程建成投运。战略支撑能力不断增强,中欧班列开行列数快速增长,京津冀一体化交通网、长江经济带综合立体交通走廊加快建设,交通扶贫百项骨干通道基本建成,新建、改建农村公路超过147万公里,新增通客车建制村超过3.3万个,具备条件的乡镇和建制村全部通硬化路、通客车,快递网点基本覆盖全部乡镇,建制村实现直接通邮。运输服务质量持续提升,旅客高品质出行比例不断提高,航班正常率大幅上升,集装箱铁水联运量年均增长超过20%,快递业务量翻两番、稳居世界第一。新技术新业态蓬勃发展,具有完全自主知识产权的全系列复兴号动车组上线运行,C919客机成功试飞,ARJ21支线客机规模化运营,跨海桥隧、深水航道、自动化码头等成套技术水平跻身世界前列,船舶建造水平持续提升,网约车、共享单车、网络货运平台等新业态快速发展、治理能力不断增强。“放管服”改革持续深化,铁路、空域、油气管网等领域重点改革任务扎实推进,高速公路省界收费站全面取消,交通物流降本增效成效显著。绿色交通、平安交通建设稳步推进,新能源汽车占全球总量一半以上,营运货车、营运船舶二氧化碳排放强度分别下降8.4%和7.1%左右,民航、铁路安全水平保持世界领先,道路运输重大事故数量和死亡人数分别下降75%和69%左右。
与此同时,我国综合交通运输发展不平衡、不充分问题仍然突出。综合交通网络布局不够均衡、结构不尽合理、衔接不够顺畅,重点城市群、都市圈的城际和市域(郊)铁路存在较明显短板。货物多式联运、旅客联程联运比重偏低,定制化、个性化、专业化运输服务产品供给与快速增长的需求不匹配。智能交通技术应用深度和广度有待拓展,部分关键核心产品和技术自主创新能力不强。交通运输安全形势仍然严峻,产业链供应链保障能力不足。绿色低碳发展任务艰巨,清洁能源推广应用仍需加快。综合交通运输管理体制机制有待健全完善,制约要素自由流动的体制机制障碍依然存在。
“十四五”时期,我国综合交通运输发展面临的形势更加复杂多变。从国际看,当今世界正经历百年未有之大变局,新一轮科技革命和产业变革深入发展,新冠肺炎疫情冲击全球产业链供应链和国际物流体系,经济全球化遭遇逆流。从国内看,我国开启全面建设社会主义现代化国家的新征程,区域经济布局、国土开发保护格局、人口结构分布、消费需求特征、要素供给模式等发生深刻变化,对综合交通运输体系发展提出新要求,交通运输行业进入完善设施网络、精准补齐短板的关键期,促进一体融合、提升服务质效的机遇期,深化改革创新、转变发展方式的攻坚期。要适应国土空间开发保护、新型城镇化建设、全面推进乡村振兴的要求,优化发展布局,强化衔接融合,因地制宜完善区域城乡综合交通网络;要坚持以创新为核心,增强发展动力,推动新科技赋能提升交通运输发展质量效率;要增强综合交通运输体系韧性,调整发展模式,将绿色发展理念、低碳发展要求贯穿发展全过程,提高自身运行安全水平和对国家战略安全的保障能力;要将满足人民对美好生活的向往、促进共同富裕作为着力点,转变发展路径,促进建管养运并重、设施服务均衡协同、交通运输与经济社会发展深度融合,以全方位转型推动交通运输高质量发展。
第二章 总体要求
第一节 指导思想
以习近平新时代中国特色社会主义思想为指导,全面贯彻落实党的十九大和十九届历次全会精神,立足新发展阶段,完整、准确、全面贯彻新发展理念,构建新发展格局,坚持以人民为中心的发展思想,以推动高质量发展为主题,以深化供给侧结构性改革为主线,以改革创新为根本动力,以满足人民日益增长的美好生活需要为根本目的,以加快建设交通强国为目标,统筹发展和安全,完善结构优化、一体衔接的设施网络,扩大多样化高品质的服务供给,培育创新驱动、融合高效的发展动能,强化绿色安全、开放合作的发展模式,构建现代综合交通运输体系,为全面建设社会主义现代化国家提供战略支撑。
第二节 基本原则
服务大局,当好先锋。坚持人民交通为人民,充分发挥交通作为中国现代化开路先锋的作用,不断增强对经济社会发展全局和国家重大战略的保障能力,有效支撑引领区域协调发展、乡村振兴和新型城镇化,提供能够更好满足人民群众需要的交通运输服务。
系统推进,衔接融合。坚持系统观念,合理确定交通运输基础设施网络规模、技术标准、建设时序,补齐西部地区路网空白,优化网络结构功能,科学合理挖掘既有设施潜力,精准补齐联通衔接短板,提升运输资源配置效率,促进跨领域、跨区域、跨行业协调融合发展。
创新驱动,深化改革。注重新科技深度赋能应用,提升交通运输数字化智能化发展水平,破除制约交通运输高质量发展的体制机制障碍,推动交通运输市场统一开放、有序竞争,促进交通运输提效能、扩功能、增动能。
绿色转型,安全发展。落实碳达峰、碳中和目标要求,贯彻总体国家安全观,强化资源要素节约集约利用,推动交通运输绿色低碳转型,加强运行安全和应急处置能力建设,提升国际互联互通和运输保障水平,保障产业链供应链安全。
第三节 发展目标
到2025年,综合交通运输基本实现一体化融合发展,智能化、绿色化取得实质性突破,综合能力、服务品质、运行效率和整体效益显著提升,交通运输发展向世界一流水平迈进。
设施网络更加完善。国家综合立体交通网主骨架能力利用率显著提高。以“八纵八横”高速铁路主通道为主骨架,以高速铁路区域连接线衔接,以部分兼顾干线功能的城际铁路为补充,主要采用250公里及以上时速标准的高速铁路网对50万人口以上城市覆盖率达到95%以上,普速铁路瓶颈路段基本消除。7条首都放射线、11条北南纵线、18条东西横线,以及地区环线、并行线、联络线等组成的国家高速公路网的主线基本贯通,普通公路质量进一步提高。布局完善、功能完备的现代化机场体系基本形成。港口码头专业化、现代化水平显著提升,内河高等级航道网络建设取得重要进展。综合交通枢纽换乘换装效率进一步提高。重点城市群一体化交通网络、都市圈1小时通勤网加快形成,沿边国道基本贯通。
运输服务更加高效。运输服务质量稳步提升,客运“一站式”、货运“一单制”服务更加普及,定制化、个性化、专业化运输服务产品更加丰富,城市交通拥堵和“停车难”问题持续缓解,农村和边境地区运输服务更有保障,具备条件的建制村实现快递服务全覆盖。面向全球的国际运输服务网络更加完善,中欧班列发展质量稳步提高。
技术装备更加先进。第五代移动通信(5G)、物联网、大数据、云计算、人工智能等技术与交通运输深度融合,交通运输领域新型基础设施建设取得重要进展,交通基础设施数字化率显著提高,数据开放共享和平台整合优化取得实质性突破。自主化先进技术装备加快推广应用,实现北斗系统对交通运输重点领域全面覆盖,运输装备标准化率大幅提升。
安全保障更加可靠。交通设施耐久可靠、运行安全可控、防范措施到位,安全设施完好率持续提高。跨部门、跨领域的安全风险防控体系和应急救援体系进一步健全,重特大事故发生率进一步降低。主要通道运输安全和粮食、能源、矿石等物资运输安全更有保障,国际物流供应链安全保障能力持续提升。
发展模式更可持续。交通运输领域绿色生产生活方式逐步形成,铁路、水运承担大宗货物和中长距离货物运输比例稳步上升,绿色出行比例明显提高,清洁低碳运输工具广泛应用,单位周转量能源消耗明显降低,交通基础设施绿色化建设比例显著提升,资源要素利用效率持续提高,碳排放强度稳步下降。
治理能力更加完备。各种运输方式一体融合发展、交通基础设施投融资和管理运营养护等领域法律法规和标准规范更加完善,综合交通运输一体化融合发展程度不断提高,市场化改革持续深化,多元化投融资体制更加健全,以信用为基础的新型监管机制加快形成。
展望2035年,便捷顺畅、经济高效、安全可靠、绿色集约、智能先进的现代化高质量国家综合立体交通网基本建成,“全国123出行交通圈”(都市区1小时通勤、城市群2小时通达、全国主要城市3小时覆盖)和“全球123快货物流圈”(快货国内1天送达、周边国家2天送达、全球主要城市3天送达)基本形成,基本建成交通强国。

第三章 构建高质量综合立体交通网
按照国家综合立体交通网“6轴7廊8通道”主骨架布局,构建完善以“十纵十横”综合运输大通道为骨干,以综合交通枢纽为支点,以快速网、干线网、基础网多层次网络为依托的综合交通网络,加快推进存量网络提质增效,聚焦中西部地区精准补齐网络短板,稳步提高通达深度,畅通网络微循环,勾画好美丽中国的“交通工笔画”。
第一节 完善综合运输大通道
优化综合运输通道布局。建设综合性、立体化、大容量、快速化的交通主轴,构建多方式、多通道、便捷化交通走廊,强化主轴与走廊间的协调衔接。提升京沪、沪昆、广昆、陆桥以及北京至港澳台、黑河至港澳、额济纳至广州、青岛至拉萨、厦门至喀什等通道功能,推进待贯通段建设和瓶颈段扩容改造,畅通沿海与内陆地区通道。推动通道内各种运输方式资源优化配置和有机衔接。
加强战略骨干通道建设。推进出疆入藏通道建设,扩大甘新、青新、青藏、川藏四条内联主通道通行能力,稳步推进川藏铁路建设,加快推进新藏铁路和田至日喀则段前期工作、适时启动重点路段建设,有序推进滇藏铁路前期工作,密实优化航空航线网络布局,构建多向联通的通道布局。畅通沿江通道,加快建设沿江高铁,优化以高等级航道和干线铁路、高速公路为骨干的沿江综合运输大通道功能。升级沿海通道,提高铁路通道能力,推进高速公路繁忙路段扩容改造,提升港口航道整体效能,构建大容量、高品质的运输走廊。贯通沿边通道,提级改造普通国省干线,推进重点方向沿边铁路建设,提高安全保障水平。建设西部陆海新通道,发挥铁路在陆路运输中的骨干作用和港口在海上运输中的门户作用,强化东、中、西三条通路,形成大能力主通道,衔接国际运输通道。
第二节 建设多层级一体化综合交通枢纽
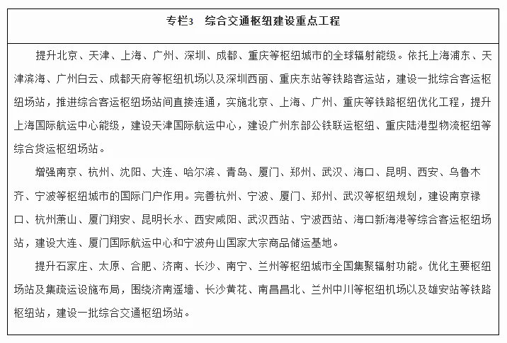
打造综合交通枢纽集群。建设京津冀、长三角、粤港澳大湾区、成渝地区双城经济圈等国际性综合交通枢纽集群,提升全球互联互通水平和辐射能级。培育一批辐射区域、连通全国的综合交通枢纽集群,合理组织集群服务网络,提高集群内枢纽城市协同效率。
优化综合交通枢纽城市功能。提升国际性综合交通枢纽的全球联通水平和资源要素配置能力,增强部分枢纽国际门户功能。优化全国性综合交通枢纽客货中转设施、集疏运网络及客运场站间快速连接系统。增强区域性综合交通枢纽的衔接转运能力,发展口岸枢纽。强化不同层级综合交通枢纽城市之间功能互补、设施连通、运行协同。
完善综合客运枢纽系统。优化客运场站和城市公共交通枢纽布局,鼓励同站布设,加强与城市交通系统有效衔接。对换乘潜在需求大的综合客运枢纽,做好衔接通道用地和空间预留。推动新建综合客运枢纽布局立体换乘设施,鼓励同台换乘,实施既有枢纽换乘设施便捷化改造,推动主要运输方式间便捷换乘。整合接入综合客运枢纽的不同运输方式信息资源,加强数据、时刻、运力等对接。促进综合客运枢纽站城融合,探索建立枢纽开发利益共享机制,推动枢纽与周边区域统一规划、综合开发,加强开发时序协调、服务功能共享。
建设综合货运枢纽系统。优先利用现有物流园区以及货运场站等设施,规划建设多种运输方式高效融合的综合货运枢纽,引导冷链物流、邮政快递、分拨配送等功能设施集中布局。完善货运枢纽的集疏运铁路、公路网络,加快建设多式联运设施,推进口岸换装转运设施扩能改造。实施邮政快递枢纽能力提升工程,加强邮政普遍服务和快递处理中心等设施建设,与铁路、公路、民航等枢纽加强统筹。推进120个左右国家物流枢纽建设。

第三节 优化综合立体交通网络
构建以高速铁路、国家高速公路、民用航空等为主体的快速网,完善以普速铁路、普通国省道、港口航道等为主体的干线网,提高基础网保障能力。
建设现代化铁路网。坚持客货并重、新建改建并举、高速普速协调发展,加快普速铁路建设和既有铁路扩能改造,着力消除干线瓶颈,推进既有铁路运能紧张路段能力补强,加快提高中西部地区铁路网覆盖水平。加强资源富集区、人口相对密集脱贫地区的开发性铁路和支线铁路建设。推进高速铁路主通道建设,提升沿江、沿海、呼南、京昆等重要通道以及京沪高铁辅助通道运输能力,有序建设区域连接线。综合运用新技术手段,改革创新经营管理模式,提高铁路网整体运营效率。统筹考虑运输需求和效益,合理规划建设铁路项目,严控高速铁路平行线路建设。

完善公路网结构功能。提升国家高速公路网络质量,实施京沪、京港澳、京昆、长深、沪昆、连霍、包茂、福银、泉南、广昆等国家高速公路主线繁忙拥挤路段扩容改造,加快推进并行线、联络线以及待贯通路段建设。合理引导地方高速公路有序发展。加快普通国省道低等级路段提质升级,将西部地区普通国道二级及以上公路比重提高到70%,实现对重要口岸、枢纽、产业园区、旅游景区有效覆盖,强化安全设施配置。完善“四好农村路”高质量发展体系,深入开展示范创建,实现通三级及以上公路的乡镇比重达到85%左右,推动较大人口规模自然村(组)通硬化路,因地制宜推进建制村双车道公路建设和农村过窄公路拓宽改造,强化农村公路与干线公路、村内主干道衔接。推进渡改桥等便民设施建设。

优化畅通水运设施网络。建设京津冀、长三角、粤港澳大湾区世界级港口群,支持山东打造世界一流的海洋港口,推进东北地区沿海港口一体化发展,优化港口功能布局,推动资源整合和共享共用。有序推进沿海港口专业化码头及进出港航道等公共设施建设。适度超前建设粮食、能源、矿产资源的接卸、储存、中转设施,推进沿海沿江液化天然气码头规划建设。提升内河港口专业化、规模化水平,合理集中布局集装箱、煤炭、铁矿石、商品汽车等专业化码头。加强内河高等级航道扩能升级与畅通攻坚建设,完善长江、珠江、京杭运河和淮河等水系内河高等级航道网络,进一步提升珠三角高等级航道网出海能力,全面加强长三角、珠江—西江高等级航道网未达标段建设。推动重要支流航道和库湖区航道、内河旅游航道、便民码头建设。
扩大航空网络覆盖。推动区域机场群协同发展,建设京津冀、长三角、粤港澳大湾区、成渝等世界级机场群。适时启动能力紧张枢纽机场改扩建工程,强化枢纽机场综合保障能力。合理加密机场布局,稳步建设支线机场和专业性货运枢纽机场,提升综合性机场货运能力和利用率。有序推进通用机场规划建设,构建区域短途运输网络,探索通用航空与低空旅游、应急救援、医疗救护、警务航空等融合发展。优化航路航线网络,加强军民航空管基础设施建设,推广应用空管新技术。

加强油气管网高效互联。完善东北、西北、西南和海上四大油气进口通道。加快全国干线天然气管道建设,完善原油、成品油管网布局,推进东北、西北、西南等地区老旧管道隐患治理。推进油气管网互联互通和支线管道建设,扩大市县天然气管道覆盖范围并向具备条件的沿线乡镇辐射。
第四节 强化一体融合衔接
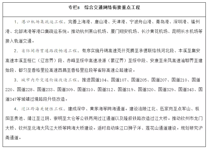
加快解决制约人民美好出行、货物高效流通的瓶颈,强化综合交通网络有机衔接。打通公路省际待贯通路段,加强干线公路与城市道路有效衔接,推进城镇密集地区干线公路过境段、进出城瓶颈路段升级改造。加强枢纽机场与轨道交通高效衔接,使换乘更加便捷。强化进港区、进园区、进厂区、进规模化农产品基地等集疏运设施建设,加快推动铁路进港口重点港区和大型工矿企业、物流园区、重点物资储备库。统筹考虑资源高效利用、生态环境保护和防洪航运安全,有序建设各种运输方式共享通道资源的过江跨海通道。推动超大特大城市的大型综合客运枢纽间通过轨道交通互连。加快实现联系紧密的综合货运枢纽间通过联络线或专用通道互连。

第五节 加强基础设施养护
推动落实全生命周期养护,强化常态化预防性养护,科学实施养护作业,加强养护工程质量检验评定,强化养护管理监管考核,提高基础设施使用寿命。加强桥梁隧道、通航建筑物、港口锚地、跑道停机坪等公共设施养护管理。加大养护新技术推广力度,建设交通基础设施长期性能科学观测网,鼓励自动化、信息化巡查,提高管理养护科学决策水平,推进养护机械化和标准化。加强铁路综合维修养护一体化管理。发展和规范公路养护市场,逐步增加向社会购买养护服务。深化农村公路管理养护体制改革,全面实施农村公路路长制。健全桥梁养护管理责任体系和工作机制。完善航道常态化养护机制,推动航道养护基地及配套设施设备建设。
第四章 夯实城乡区域协调发展基础支撑
充分发挥交通运输对国土空间开发保护的支撑引领作用,增强对实施区域重大战略、推动区域协调发展、全面推进乡村振兴的服务保障能力。
第一节 有力服务区域重大战略
建设多节点、网格状、全覆盖的京津冀一体化综合交通网络,基本建成轨道上的京津冀,高标准、高质量打造雄安新区对外交通网络,加强北京城市副中心与中心城区、廊坊北三县交通基础设施互联互通,强化北京冬奥会、冬残奥会交通保障。依托长江黄金水道,整体设计推进长江经济带综合交通运输体系建设,补强沿江高铁和铁路货运能力,全力打通公路省际待贯通路段,提升江海联运、铁水联运发展水平。推进粤港澳大湾区基础设施互联互通,优化航运和航空资源配置,加强港澳与内地的交通联系,支持香港提升国际航运、国际航空枢纽地位。推动长三角地区交通运输更高质量一体化发展,加快对外交通、城际交通、都市圈交通高效衔接和有机融合,协同推进港航、海事一体化发展,推动上海市、江苏省、浙江省、安徽省共建辐射全球的航运枢纽,加快提升江苏通州湾江海联动示范区功能,打造长江集装箱运输新出海口。构建海南岛内畅通、陆岛连通、全球通达的现代综合交通运输体系,建设现代化综合交通枢纽,稳步推进自由贸易港建设。构建黄河流域绿色安全便捷综合交通网络,强化跨区域大通道建设。
第二节 支撑引领区域协调发展
补齐西部地区交通基础设施网络短板,提升干线铁路覆盖度、干线公路通畅性和农村公路均等化水平,打造成渝地区双城经济圈1小时交通网,畅通多向出川出渝综合运输通道。提升东北地区交通基础设施网络整体效能,进一步畅通对外通道,推动沿海内陆沿边一体开放。推进中部地区内陆开放大通道建设,增强承东启西、连南接北功能,进一步巩固提升综合交通枢纽地位。构建东部地区现代化综合交通运输体系,加快区域一体化交通网络建设,提升重点运输通道能力和综合交通枢纽辐射能级,实现交通运输优化升级。提升欠发达地区、革命老区、边境地区对外通道能力,拓展网络通达深度,补齐生态退化地区基础设施短板,加强建设保障资源型地区转型发展、老工业基地产业转型升级的交通基础设施。
第三节 夯实乡村振兴交通基础
统筹新型城镇化和乡村振兴发展需要,逐步提升城乡交通运输一体化水平。巩固拓展具备条件的乡镇、建制村通硬化路成果,推动交通建设项目更多进村入户,鼓励农村公路与产业园区、旅游景区、乡村旅游重点村等一体开发。推动农村客货邮融合发展,持续推进乡镇运输服务站建设,整合交通、邮政、快递、供销、电商等资源,构建功能集约、便利高效的农村运输发展新模式。巩固建制村通客车成果,提升农村客运运营安全和服务水平,加强农村客运安全监管,推动构建农村客运长效稳定发展机制。推动农村物流融入现代流通体系,加快贯通县乡村电子商务体系和快递物流配送体系,建设便捷高效的工业品下乡、农产品出村双向渠道,打造农村物流服务品牌。
第四节 强化边境交通设施建设
服务沿边城镇体系建设,以公路、机场为重点,大力改善边境地区交通出行条件,提升边境城镇人口集聚能力。统筹推进边境地区国省干线公路、农村公路等建设,全面完善国道干线主骨架,推进沿边公路并行线建设和低等级公路提质改造,加快抵边公路建设,尽快形成层次清晰、结构合理的沿边公路网。稳步推进边境地区机场建设,构建多层级航空网,扩大航空运输服务覆盖面。补强同江、二连浩特、阿拉山口、霍尔果斯、瑞丽、磨憨等口岸后方铁路通道能力。加强抵边自然村邮政设施建设,实现邮政服务普遍覆盖。
第五章 推进城市群和都市圈交通现代化
深入推进以人为核心的新型城镇化,分层分类完善交通网络,加强互联互通和一体衔接,促进城市群、都市圈和城市内交通运输协同运行,推动城市群和都市圈交通运输率先实现现代化,提升城镇化发展质量。
第一节 建设城市群一体化交通网
强化重点城市群城际交通建设。围绕京津冀、长三角、粤港澳大湾区、成渝、长江中游等城市群,以轨道交通、高速公路为骨干,提升城际运输通道功能,加强核心城市快速直连,构建多节点、网络化的城际交通网,实现城市群内主要城市间2小时通达。整体推进京津冀、长三角、粤港澳大湾区城际铁路和市域(郊)铁路建设,有序推动成渝地区双城经济圈城际铁路和市域(郊)铁路建设,加强与高速铁路、普速铁路一体衔接,扩大对5万人口以上城镇的有效覆盖。
有序推进其他城市群城际交通建设。提升山东半岛、粤闽浙沿海、中原、关中平原、北部湾等城市群内的城际主通道功能,推进哈尔滨—长春、辽中南、山西中部、黔中、滇中、呼包鄂榆、兰州—西宁、宁夏沿黄、天山北坡等城市群内的城际主通道建设。建设有效衔接大中小城市和小城镇的多层次快速交通网络,积极推进利用既有铁路富余运力开行城际列车。
第二节 构建都市圈通勤交通网
打造轨道上的都市圈。建设都市圈多层次轨道交通网络,推进干线铁路、城际铁路、市域(郊)铁路、城市轨道交通融合衔接,合理推动轨道交通跨线运营。积极利用干线铁路、城际铁路提供通勤服务,充分利用既有铁路富余运力开行市域(郊)列车,增加列车停站数量和在重要客流集散地的停站频率,鼓励高峰时段公交化运营,提高通勤服务质量。探索将重点都市圈中心城区轨道交通以合理制式适当向周边城市(镇)延伸。
完善多层次道路交通网。合理加密快速路通道,因地制宜规划建设都市圈环线和城市绕城环线。科学布局建设加油加气站、公交场站、停车设施。积极推动城市公交线路向周边城镇、功能节点延伸,鼓励都市圈内毗邻城市(镇)开行公交,开展客运班线公交化改造。

第三节 打造城市现代交通系统
完善城市交通基础设施。科学规划建设城市综合交通系统,加快发展快速干线交通、生活性集散交通、绿色慢行交通,实现顺畅衔接。加强大城市微循环和支路网建设,优化快速、主干、次干、支路比例,加快城市支路街巷建设改造和畸形交叉口改造,分类分区优化停车设施供给,提高停车资源利用效率和精细化服务水平,加强资源共享和错时开放。合理提高中小城市路网密度,用好用足停车资源,适度增加停车设施,规范停车秩序。补齐县城、县级市、特大镇的城市道路和公路客运站设施等短板,稳步推进老旧小区、医院、学校、商业聚集区等区域公共停车设施建设,适度增加灵活便捷的道路班车配客站点。建设安全、连续、舒适的城市慢行交通系统,提高非机动车道和步道的连续性、通畅性,在商业办公区域、公共交通站点、旅游景区等场所增加非机动车停放设施,改善行人过街设施条件。
打造多模式便捷公共交通系统。深入实施公交优先发展战略,持续深化国家公交都市建设。超大特大城市构建以轨道交通为骨干的快速公交网络,科学有序发展城市轨道交通,推动轨道交通、常规公交、慢行交通网络融合发展。大城市形成以地面公交为主体的城市公共交通系统,发展重要客流走廊快速公交。中小城市提高城区公共交通运营效率,逐步提升站点覆盖率和服务水平。推广城市道路交通信号灯联动控制,保障公交优先通行;推广在电子公交站牌、互联网信息平台等发布公共交通实时运营信息,优化换乘引导标识,普及交通一卡通、移动支付等服务,提高公共交通吸引力。
第六章 扩大优质运输服务供给
顺应人民美好生活新期待,统筹考虑旅客运输和货物运输的不同发展趋势及阶段性特征,兼顾基本需求和多样化需求,推动运输服务多元化、品质化发展,扩大经济高效安全的运输服务产品供给,逐步实现人享其行、物畅其流。
第一节 提升旅客出行服务品质
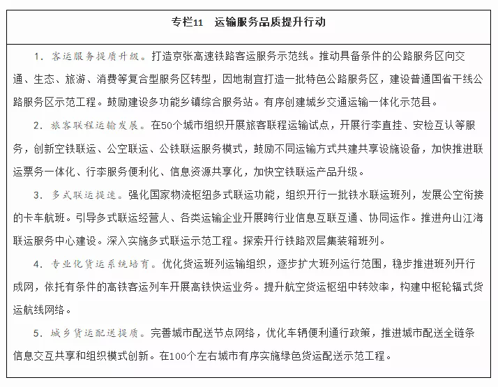
加快发展旅客联程运输。稳妥推动交通运输票务系统信息共享和对外开放,提高道路客运联网售票水平,普及电子客票,到2025年,二级及以上道路客运站的电子客票覆盖率达到99%、省际和城际客运线路的电子客票覆盖率达到80%,努力实现一站购票、一票(证)通行。优化跨运输方式安检流程,推动安检互认。加强干线运输方式间、城市交通与干线运输方式间的运营信息、班次时刻、运力安排等协同衔接,做好首末班车“兜底”服务。推进城市候机楼建设,推行行李直挂服务。培育旅客联程运输经营主体,创新一体化联运产品,丰富综合交通运输信息服务产品。
发展高品质客运服务。优化高速铁路运输组织,扩大复兴号动车组上线运行范围,逐步实现高速铁路达速运行,提高普速铁路服务质量,鼓励开行夕发朝至列车。加强监管,鼓励和规范发展道路客运定制服务。促进航空服务网络干支有效衔接,优化航班时刻资源配置,持续提高航班正常率,增加航空运输服务品类。积极培育邮轮市场,拓展旅游产品,促进邮轮服务升级,推动游艇、游船、房车旅游发展,优化完善自驾车旅行服务设施,依托汽车客运站发展旅游集散业务,培育交通消费新模式。
提高客运服务普惠均等水平。持续开好公益性“慢火车”,优化开行方案,改善站车条件。推动有条件的地区实施农村客运公交化改造,保障好群众出行。发展边远地区基本航空服务,改善轮渡通行条件,方便边远地区群众日常出行。提升客运场站无障碍设施服务水平,推广应用低地板公交车、无障碍出租汽车,规范老年及残疾人代步车使用,强化对困难群体和特殊人群的服务保障。
第二节 构建高效货运服务系统
建设高效货运服务网络。完善与产业布局、消费格局相适应的大宗货物、集装箱物流网络,建设大容量、低成本、高效率物流骨干通道,保障化肥等重要农资季节性运输。有序发展铁路双层集装箱运输,探索开行定制化的铁路直达货运班列,充分利用富余运力和设施能力发展高铁快运等铁路快捷货运产品。推动道路货运高质量发展,提升规模化、集约化水平。加强航空货运能力建设,培育壮大专业货运机队,优化航线和时刻配置,提升机场物流组织效率和服务品质。完善以物流园区、配送中心、末端配送站为支撑的城市三级物流配送网络,加强与干线运输、区域分拨有效衔接。完善县乡村三级物流服务体系,提升产供销一体化服务能力。提升口岸通关能力和便利化水平。
大力发展货物多式联运。推进大宗货物和集装箱铁水联运系统建设,扩大铁水联运规模。以长江干线、西江航运干线为重点,提升江海联运组织水平。加快推进多式联运“一单制”,创新运单互认标准与规范,推动国际货运单证信息交换,探索国际铁路电子提单,逐步普及集装箱多式联运电子运单。加快多式联运信息共享,强化不同运输方式标准和规则的衔接。深入推广甩挂运输,创新货车租赁、挂车共享、定制化服务等模式。推动集装箱、标准化托盘、周转箱(筐)等在不同运输方式间共享共用,提高多式联运换装效率,发展单元化物流。鼓励铁路、港航、道路运输等企业成为多式联运经营人。
发展专业化物流服务。强化国家骨干冷链物流基地功能,完善综合货运枢纽冷链物流服务设施,加强不同运输方式冷链设施衔接,补齐集配装备和仓储设施短板,推动铁路集装箱冷链服务模式创新,强化分级分类质量监管,提升冷链物流服务品质。推动大宗货物储运一体化,推广大客户定制服务。统一货物危险特性分类标准,加强货物包装、运输作业和运输工具标准化建设,推广智能化储运监控、风险监测与预警系统应用。优化重点制造业供应链物流组织,提升交通运输对智能制造、柔性制造的服务支撑能力。
持续推动降低物流成本。降低物流制度成本,优化证照和许可办理程序,完善铁路货运价格市场化灵活调整机制。降低物流要素成本,保障重大物流基础设施建设用地需求。落实物流减税降费措施,规范和降低港口航运、公路铁路运输等物流收费,全面清理规范涉企收费。
第三节 发展现代邮政快递服务
提升寄递服务质效。创新邮政普遍服务,实现邮件全程跟踪查询。开展快递服务质量品牌创建行动,发展航空快递、高铁快递等差异化产品。推进快递进村,强化县乡村寄递物流资源共享,推动共同分拣、共同运输、共同收投,基本实现建制村直接收投邮件快件。推进快递进厂,深度嵌入产业链价值链,发展入厂物流、线边物流等业务。推动快递出海,加快建设邮政国际寄递中心,建设南昌、长沙、成都、郑州、南宁、南京、大连、义乌等邮政处理中心和国际邮件互换局(交换站),构建国际快件运输网络,推动国际寄递服务便利化。
完善寄递末端服务。建设多元化、智能化末端服务网络,推进城乡快递服务站、智能收投终端和末端服务平台等布局建设和资源共享。推动城市居住社区配建邮政快递服务场所和设施。建设集邮政、快递、电商、商贸等功能于一体的寄递物流综合服务站。推广无人车、无人机运输投递,稳步发展无接触递送服务。支持即时寄递、仓递一体化等新业态新模式发展。

第七章 加快智能技术深度推广应用
坚持创新驱动发展,推动互联网、大数据、人工智能、区块链等新技术与交通行业深度融合,推进先进技术装备应用,构建泛在互联、柔性协同、具有全球竞争力的智能交通系统,加强科技自立自强,夯实创新发展基础,增强综合交通运输发展新动能。
第一节 推进基础设施智能化升级
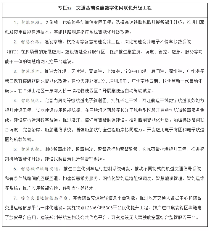
完善设施数字化感知系统。推动既有设施数字化改造升级,加强新建设施与感知网络同步规划建设。构建设施运行状态感知系统,加强重要通道和枢纽数字化感知监测覆盖,增强关键路段和重要节点全天候、全周期运行状态监测和主动预警能力。
构建设施设备信息交互网络。稳步推进5G等网络通信设施覆盖,提升交通运输领域信息传输覆盖度、实时性和可靠性。在智能交通领域开展基于5G的应用场景和产业生态试点示范。推动车联网部署和应用,支持构建“车—路—交通管理”一体化协作的智能管理系统。打造新一代轨道交通移动通信和航空通信系统,研究推动多层次轨道交通信号系统兼容互通,同步优化列车、航空器等移动互联网接入条件。提升邮政机要通信信息化水平。
整合优化综合交通运输信息平台。完善综合交通运输信息平台监管服务功能,推动在具备条件地区建设自动驾驶监管平台。建设基于区块链技术的全球航运服务网络。优化整合民航数据信息平台。提升物流信息平台运力整合能力,加强智慧云供应链管理和智慧物流大数据应用,精准匹配供给需求。有序建设城市交通智慧管理平台,加强城市交通精细化管理。

第二节 推动先进交通装备应用
促进北斗系统推广应用。完善交通运输北斗系统基础设施,健全北斗地基增强网络,提升北斗短报文服务水平。稳步推进北斗系统在铁路、公路、水路、通用航空、城市公共交通以及全球海上航运、国际道路运输等领域应用,推动布局建设融合北斗技术的列车运行控制系统,开展民航业北斗产业化应用示范。
推广先进适用运输装备。开展CR450高速度等级中国标准动车组、谱系化中国标准地铁列车研发应用,推广铁路重载运输技术装备。提升大型液化天然气运输船、极地船舶、大型邮轮等研发能力,推进水下机器人、深潜水装备、深远海半潜式打捞起重船、大型深远海多功能救助船等新型装备研发。推广绿色智能船舶,推进船舶自主航行等单项智能船舶技术应用,推动船舶智能航行的岸基协同系统、安保系统和远程操控系统整体技术应用。加强适航审定能力建设,推动C919客机示范运营和ARJ21支线客机系列化发展,推广应用新舟700支线客机、AG600水陆两栖飞机、重型直升机、高原型大载重无人机等。推进智能仓储配送设施设备发展。
提高装备标准化水平。推广应用轻量化挂车,开展常压液体危险货物罐车专项治理,稳步开展超长平板半挂车、超长集装箱半挂车治理工作。推进内河船型标准化,推广江海直达船型、三峡船型、节能环保船型,研发长江游轮运输标准船型。推动车载快速安检设备研发。巩固提升高铁、船舶等领域全产业链竞争力,在轨道交通、航空航天等技术装备领域创建中国标准、中国品牌。
第三节 创新运营管理模式
以满足个性化、高品质出行需求为导向,推进服务全程数字化,支持市场主体整合资源,提供“一站式”出行服务,打造顺畅衔接的服务链。稳妥发展自动驾驶和车路协同等出行服务,鼓励自动驾驶在港口、物流园区等限定区域测试应用,推动发展智能公交、智慧停车、智慧安检等。引导和规范网约车、共享单车、汽车分时租赁和网络货运平台等健康发展,防止无序扩张。加快发展“互联网+”高效物流新模式、新业态。加强深远海目标高清晰观测、海上高精度时空服务。提高交通运输政务服务和监管能力,完善数字化、信息化监管手段,加强非现场监管、信用监管、联合监管,实现监管系统全国联网运行。
第四节 夯实创新发展基础
推动交通科技自立自强。强化交通运输领域关键核心技术研发,加快研发轴承、线控底盘、基础技术平台及软硬件系统等关键部件,推动实现自主可控和产业化。加强交通运输领域前瞻性、战略性技术研究储备,加强智能网联汽车、自动驾驶、车路协同、船舶自主航行、船岸协同等领域技术研发,开展高速磁悬浮技术研究论证。强化复杂环境条件下线路、大跨度桥梁、超长隧道等建造技术研发以及高性能工程材料研发。加强高升程、大吨位升船机关键技术研发。
培育交通科技创新生态圈。促进政产学研用在交通运输领域深度融合。鼓励优势企业整合交通科技产业链资源,通过开放数据、开放平台、开放场景,培育交通科技产业生态圈,建设交通科技产业孵化基地。强化行业重点科研平台建设,推进重点实验室、技术创新中心等建设,培育国家级科技创新基地。
强化数据开放共享。加强交通运输数据分级分类管理。进一步完善交通运输数据资源开放共享机制和交换渠道,制定数据资源开放制度规范,推动条件成熟的数据资源合规开放和共享利用。加强交通运输数据安全管控,完善数据分级分类安全保护制度,制定智能交通数据应用安全标准,规范数据源采集和处理使用等活动,加强重要数据和个人信息保护。
第八章 全面推进绿色低碳转型
坚持绿水青山就是金山银山理念,坚持生态优先,全面推动交通运输规划、设计、建设、运营、养护全生命周期绿色低碳转型,协同推进减污降碳,形成绿色低碳发展长效机制,让交通更加环保、出行更加低碳。
第一节 优化调整运输结构
深入推进运输结构调整,逐步构建以铁路、船舶为主的中长途货运系统。加快铁路专用线建设,推动大宗货物和中长途货物运输“公转铁”、“公转水”。优化“门到门”物流服务网络,鼓励发展城乡物流共同配送、统一配送、集中配送、分时配送等集约化配送模式,提高工矿企业绿色运输比例,扩大城市生产生活物资公铁联运服务供给。
第二节 推广低碳设施设备
规划建设便利高效、适度超前的充换电网络,重点推进交通枢纽场站、停车设施、公路服务区等区域充电设施设备建设,鼓励在交通枢纽场站以及公路、铁路等沿线合理布局光伏发电及储能设施。推动交通用能低碳多元发展,积极推广新能源和清洁能源运输车辆,稳步推进铁路电气化改造,推动内河船舶更多使用清洁能源,进一步降低交通工具能耗。持续推进港口码头岸电设施、机场飞机辅助动力装置替代设施建设,推进船舶受电设施改造,不断提高岸电使用率。
第三节 加强重点领域污染防治
落实船舶大气污染物排放控制区制度。推动船舶污染物港口接收设施与城市公共转运处置设施有效衔接,健全电子联单监管制度。完善长江经济带船舶和港口污染防治长效机制。开展港区污水、粉尘综合治理,推进生产生活污水、雨污水循环利用,完善干散货码头堆场防风抑尘设施。开展交通运输噪声污染治理,妥善处理大型机场噪声影响,积极消除现有噪声污染。
第四节 全面提高资源利用效率
推动交通与其他基础设施协同发展,打造复合型基础设施走廊。统筹集约利用综合运输通道线位、桥位、土地、岸线等资源,提高国土空间综合利用率。推进科学选线选址,推广节地技术,强化水土流失防护和生态保护设计,优先避让具有重要生态功能或者生态环境敏感脆弱的国土空间,尽量避让噪声敏感建筑物集中区域。推进快递包装减量化、标准化、循环化。推动废旧设施材料等资源化利用。
第五节 完善碳排放控制政策
实施交通运输绿色低碳转型行动。研究制定交通运输领域碳排放统计方法和核算规则,加强碳排放基础统计核算,建立交通运输碳排放监测平台,推动近零碳交通示范区建设。建立绿色低碳交通激励约束机制,分类完善通行管理、停车管理等措施。

第九章 提升安全应急保障能力
坚持总体国家安全观,落实国家安全战略,维护和塑造国家安全,将安全发展贯穿于综合交通运输各领域、各环节,牢牢守住安全底线,夯实安全发展基础,提升突发事件应急保障能力,筑牢国家安全屏障。
第一节 提高交通网络抗风险能力
强化交通基础设施安全风险评估和分级分类管控,加强重大风险源识别和全过程动态监测分析、预测预警,在重要通道、枢纽、航运区域建设气象监测预警系统,提高交通基础设施适应气候变化的能力。稳定提升多灾易灾地区、主要产业及能源基地等重点区域的多路径连接比率,完善紧急交通疏散、救援和避难通道系统,增强交通运输网络韧性。加强交通运输领域关键信息基础设施、重要信息系统的网络安全防护,推进信息系统设施设备自主可控。
第二节 维护设施设备本质安全
建立健全基础设施资产管理体系,严把设施设备产品源头质量关,合理安排建设周期,推进精品建设和精细管理。加强交通安全设施建设,推动安全配套设施、重点目标防范设施与主体工程同步设计建设运营。加强高速铁路人防、物防、技防相结合的预警防护监测,强化铁路防灾抗险等设施建设。规范设置城市道路交通安全设施和交通管理设施。以临水临崖、隐患路口路段、交通标志标线等为重点,加强农村公路、桥梁隧道隐患排查整治和安全设施配套。完善水运工程安全配套设施和桥梁防船舶碰撞设施。
第三节 加强安全生产管理
健全企业安全风险分级管控、隐患排查治理、事故和重大险情技术调查等工作机制,加强生产安全事故统计分析,强化监督检查执法。综合利用科技手段,开展风险动态监测预警和分析研判。落实企业安全生产主体责任,强化安全生产监督管理责任。加强铁路沿线安全环境整治,夯实民航运行安全全链条管理,强化城市轨道交通运营保护区安全管理,加强寄递渠道安全监管和应急管理。强化设施设备运行安全,完善货车生产改装监管机制,杜绝非法改装货运车辆出厂上路。加大货物装载源头监管力度,禁止超限超载车辆出场(站)上路行驶。完善危险化学品运输网络,优化运输通行管控措施,强化港口、隧道、闸坝等重点部位通行管理。优化职业驾驶员、快递员、船员等从业环境,强化机动车驾驶员培训质量管理。
第四节 强化安全应急保障
健全综合交通运输应急管理体制机制,完善应急协调机制和应急预案体系,加强交通运输调度与应急指挥平台建设。推进区域性公路应急装备物资储备中心建设。加强水上交通安全监管、航海保障和救助打捞能力建设,完善沿海和内河溢油应急设备库,构建陆海空天一体化水上交通运输安全保障体系。建设城市轨道交通应急演练中心。以骨干航空物流企业为主体构建航空应急服务网络。建设海事监管指挥系统。在开展城市交通基础设施地下空间、低洼区域、重点区段、重要点位、关键设施等隐患排查基础上,建立健全风险台账和灾害隐患清单,补齐设施设备、应急抢险物资等短板,持续完善应急处置预案,健全应急响应机制,提升应对极端天气能力。加强应急专业队伍和志愿者队伍建设,充实国家应急运输储备力量。健全应对重大疫情、防范应对恐怖袭击、保障信息安全等非传统安全应急指挥体系和应急交通组织。

第十章 推动高水平对外开放合作
坚持开放合作,推进互联互通,加强基础设施“硬联通”、制度规则“软联通”,保障国际物流供应链安全,提升国内大循环效率和水平,塑造参与国际合作竞争新优势。
第一节 推进基础设施互联互通
打造全方位、多层次、复合型的“一带一路”基础设施网络,积极推动与周边国家基础设施互联互通,推进口岸铁路、口岸公路、界河航道建设。强化面向俄蒙、东南亚、南亚、中亚等重点方向的陆路运输大通道建设,支持西藏打造面向南亚开放的重要通道。进一步完善海上战略通道,谋划建设亚欧陆海贸易通道、东北陆海贸易通道,补齐沿线基础设施短板。
第二节 进一步畅通国际运输
发挥中国—新加坡互联互通项目示范效应,加强与周边国家协商合作,持续推动西部陆海新通道铁海联运提质增效,促进跨境班列班车发展。优化国际海运航线网络布局,提高中韩陆海联运效率,推动中欧陆海快线健康发展,扩大“丝路海运”品牌影响。稳固东南亚、东北亚等周边航空运输市场,有序拓展欧洲、北美洲、大洋洲等洲际航线网络,建设“空中丝绸之路”。稳步扩大国际道路运输便利化协定签署实施范围。优化国际联程联运组织和中转服务,完善海外转运服务网络。
第三节 推动中欧班列高质量发展
升级改造中欧班列铁路口岸和后方“卡脖子”路段,加快技术装备升级和信息化建设。加快建设中欧班列集结中心,推广中欧班列统一运单和内外贸货物混编运输,提高货源集结与班列运行效率,扩大图定铁路货运班列开行范围。健全中欧班列考核评价体系,健全行业自律机制,巩固维护品牌形象,强化风险防控。推动国际铁路联运规则衔接统一,探索建立与贸易、金融联动发展新规则,推动建立中欧班列政府间合作机制。
第四节 深化多领域交流合作
主动与国际规则标准接轨,协调推动运输工具、装载单元、换装转运设备、作业流程、安全规则、服务规范、信息数据等标准对接。支持企业参与“一带一路”沿线交通基础设施建设和国际运输市场合作,推广交通与产业园区、城市一体开发建设的国际产能合作新模式。建立中国国际可持续交通创新和知识中心。加强深远海航行保障、搜救打捞、自动驾驶、科技人才等领域交流合作,打造国际一流船检机构,积极参与国际航空、海运业减排全球治理。
第五节 保障国际物流供应链安全
着力形成陆海空统筹的运输网络,加强供需对接和运力协调,提升国家物流供应链保障能力。务实推动与东盟国家及重要海运通道沿线国家的合作,加强海事国际合作,与海上丝绸之路沿线国家合作推进海外港口建设经营,建设现代化远洋运输船队,维护国际海运重要通道安全畅通。增强国际航空货运能力,提高航权、时刻等关键资源配置效率,支持航空公司构建国际货运航线网络,打造具有全球竞争力的航空物流企业,提升航空物流全球响应能力。培育壮大具有国际竞争力的物流企业,稳步推进建设海外分拨中心和末端寄递配送网络。提升国际物流供应链信息服务水平,做好与外贸企业的物流信息对接。
第十一章 加强现代化治理能力建设
坚定不移推进改革,聚焦制约综合交通运输高质量发展的深层次矛盾问题,优化完善管理体制、运行机制、法律法规和标准体系,建设高水平人才队伍,推进治理能力现代化,持续增强综合交通运输发展动力和活力。
第一节 深化重点领域改革
进一步厘清铁路行业政府和企业关系,推进铁路行业竞争性环节市场化改革,推动具备条件的地方自主建设运营城际铁路、市域(郊)铁路,推进国家铁路企业股份制改造和优质资产上市,完善铁路费用清算和收益分配规则。推进公路收费制度和养护体制改革,推广高速公路差异化收费。持续推进空管体制改革,完善军民航空管联合运行机制,实施空域资源分类精细化管理,优化全国航路航线网,深化低空空域管理改革。实现邮政普遍服务业务与竞争性业务分业经营。研究完善西江航运干线、界河航运管理体制机制。深化交通运输综合行政执法改革。构建全要素水上交通管理体制,优化完善海事监管机制和模式。
第二节 促进形成统一开放市场
建立健全城市群交通运输一体化发展机制。落实公平竞争审查制度,规范中欧班列、港航、民航国际航线等补贴政策。建立以信用为基础的新型监管机制,加强信用信息共享公开、风险监测和安全管理,推进事前信用承诺、事中信用评价和分级分类监管、事后奖惩和信用修复。探索建立交通运输创新发展容错制度。规范交通运输新业态、新模式价格管理,健全巡游出租汽车价格形成机制,深化道路客运价格市场化改革。
第三节 创新投融资体制机制
全面落实交通运输领域中央与地方财政事权和支出责任划分改革方案,优化债务结构,防范化解地方政府隐性债务风险。完善与项目资金需求和期限相匹配的长期资金筹措渠道。稳定并完善交通专项资金政策,继续通过成品油税费改革转移支付等渠道支持交通基础设施养护,优化完善支持邮政、水运等发展的资金政策。完善收费公路专项债券制度。支持符合条件的项目实施主体通过发行企业债券等途径开展市场化融资,稳妥推进基础设施领域不动产投资信托基金(REITs)试点,规范发展政府和社会资本合作模式,支持开发性金融、政策性金融、社会资本依法依规参与交通基础设施建设,鼓励社会资本设立多式联运等产业投资基金。依托全国投资项目在线审批监管平台,加强事中事后监管。
第四节 完善法律法规和标准规范
加快构建适应现代综合交通运输体系的法律法规和标准体系。研究制修订公路、铁路、民用航空以及综合交通有关法律法规,促进各项制度有效衔接。构建综合交通运输高质量发展标准体系和统计体系,完善综合交通枢纽、旅客联程运输、货物多式联运、智能交通、绿色交通、交通安全应急、无障碍交通、新业态新模式等技术标准,强化各类标准衔接。推动危险品多式联运服务规则一体衔接和检测结果互认。加强计量、标准、认证认可和检验检测等质量技术基础建设,强化质量监督管理。
第五节 强化人才队伍和交通文明建设
建设交通运输新型智库联盟,优化领军人才发现机制和项目团队遴选机制,深化科研经费管理改革,完善人才评价体系,大力培养使用战略科学家,造就规模宏大的青年科技人才队伍。加强创新型、应用型、技能型人才培养,壮大高技能人才队伍,培养大批卓越工程师。加强交通运输文化软实力建设,推动交通文化精品工程建设,深化交通文博工程建设,提高交通参与者文明素养。加强交通运输全媒体传播能力建设,提升交通运输政务媒体的传播力、引导力、影响力、公信力。进一步严明纪律、改进作风,提高交通运输执法队伍能力和水平,严格规范公正文明执法。创新法治宣传教育新机制新方法,落实普法责任制,培育交通法治文化。
第十二章 强化规划实施保障
坚持党对交通运输发展的全面领导,加强组织协调、要素支撑和督促指导,发挥试点示范带动作用,确保规划有力有序有效实施。
第一节 加强党的全面领导
坚持用习近平新时代中国特色社会主义思想武装党员干部头脑,认真贯彻落实党中央、国务院决策部署,增强“四个意识”,坚定“四个自信”,做到“两个维护”。充分发挥党总揽全局、协调各方的领导核心作用,加强党对交通运输发展各领域、各方面、各环节的领导。加强交通运输行业基层党组织建设,引导广大党员发挥先锋模范作用,把基层党组织建设成为交通强国发展的坚强战斗堡垒。
第二节 加强组织协调
各有关部门要提高思想认识,按照职责分工,完善配套政策措施,加强部门协同,强化上下联动,做好本规划与国民经济和社会发展规划纲要及国土空间、流域综合等规划的衔接,做好铁路、公路、水运、民航、邮政等专项规划与本规划的衔接落实,扎实推进重大工程项目建设。地方各级人民政府要紧密结合发展实际,细化本规划确定的主要目标和重点任务,做好地方综合交通运输发展规划与本规划的衔接落实。
第三节 推进试点示范
围绕一流设施、一流技术、一流管理、一流服务,在跨区域综合运输大通道资源优化配置、交通运输领域新基建、国际性综合交通枢纽集群、城市群和城乡交通一体化、“四好农村路”高质量发展、交通旅游融合发展、设施设备服务管理标准化、投融资体制改革和模式创新、国际物流供应链建设、绿色低碳交通发展等方面,有序推进交通强国建设试点示范,建立健全试点成果总结和系统推广机制,依托车购税等资金加大对试点示范项目的支持力度。
第四节 强化要素保障
加强资金政策保障,安排政府投资积极支持交通基础设施建设,将符合条件的项目纳入地方政府债券支持范围。加大养护资金投入,充分引导多元化资本参与交通运输发展,形成建养并重、可持续的资金投入机制。探索枢纽土地综合开发等多样化支持政策。完善跨部门、跨区域重大项目协同推进机制。用好跨区域补充耕地统筹机制,强化重点项目用地、用海、用能等资源要素保障,做好资源要素预留和供应。
第五节 做好督促指导
建立健全交通运输领域重大规划、重大政策、重大工程评估制度,按要求开展重大决策社会稳定风险评估。加强规划实施事中事后监管和动态监测分析,适时开展中期评估和建设项目后评估,督促指导规划落实,必要时动态调整,确保规划落地见效。
来源:中国政府网